SetHome
丨
Chinese
丨
English
Hotline:
Shenzhen Chun Yuan:(0755)84292189 Turn 338
Shanghai Huateng:(021)59161089
Qingdao Chun Yuan:(0532)86990599
Home
ABOUT US
Group Profile
Group Honors
Development History
Enterprise Culture
Group Member
Shenzhen Chun Yuan
Shenzhen Hong Yuan
Shanghai Huateng
Qingdao Chun Yuan
Products
Electrical Steel
Steel and Aluminum
Electric Motor
News Center
Annoucement
Group News
Special Report
Careers
Talent Concept
Education & Training
Recruitmnet Infomation
Contact Us
Contact Way
Location
Leave Message
Shanghai Huateng
Shanghai Huateng
Home
>
Shanghai Huateng
>
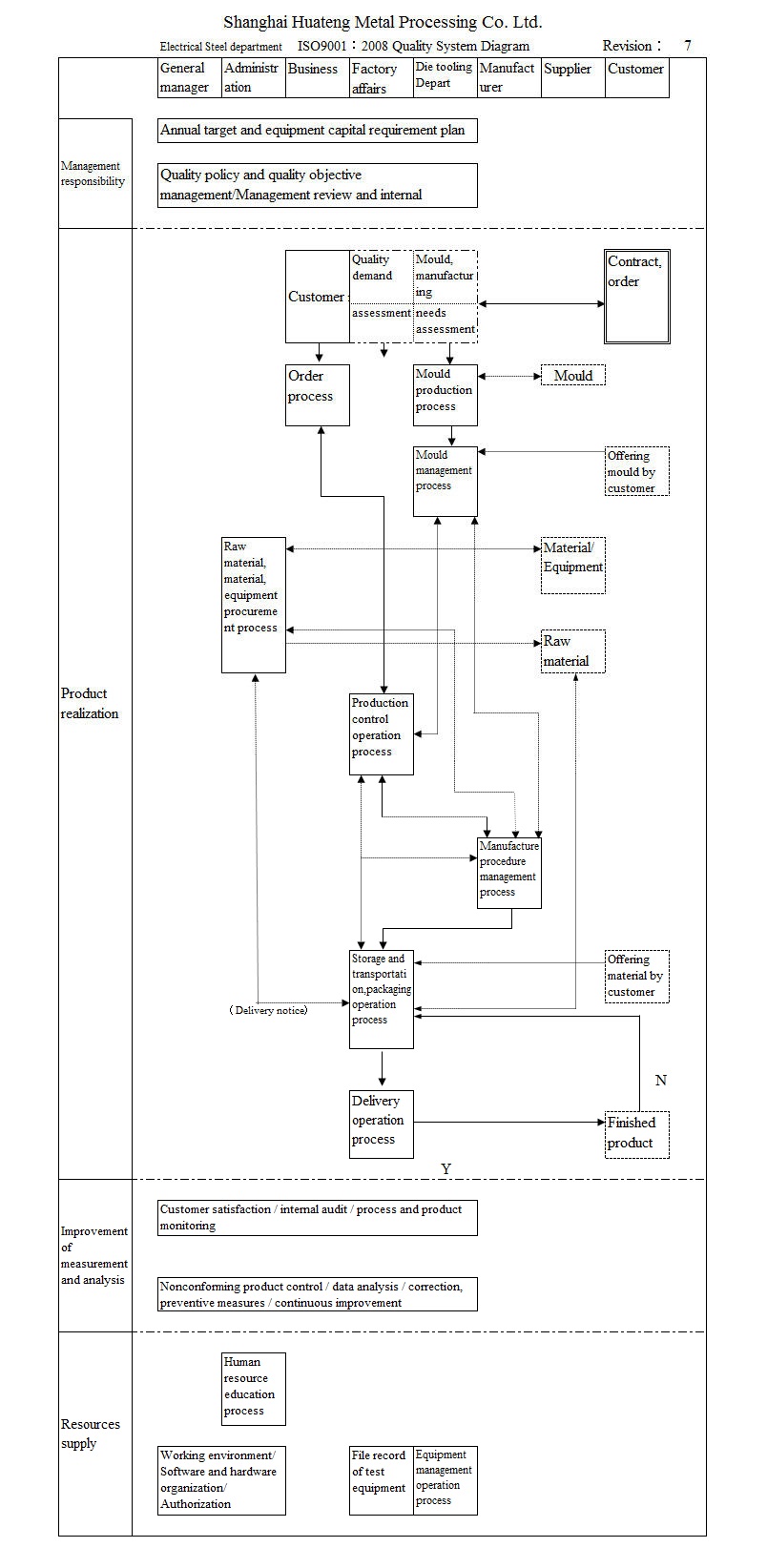
Quality system
Shanghai Huateng
Shenzhen Chun Yuan
Shenzhen Hong Yuan
Shanghai Huateng
Qingdao Chun Yuan
Profile
Honors
Quality system
Products and services
Electrical Steel
Steel and Aluminum
Process and equipment
Technical service
Service industry
Contact Us